第一批全國智慧旅游沉浸式體驗新空間培育試點項目名單公布
發布時間:2024-03-19 瀏覽次數:0

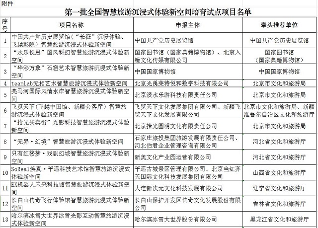
文化和旅游部、國家發展改革委、工業和信息化部近日發出通知,公布第一批全國智慧旅游沉浸式體驗新空間培育試點項目名單。上海迪士尼度假區(翱翔·飛越地平線、加勒比海盜—沉落寶藏之戰)智慧旅游沉浸式體驗新空間等42個項目入選。
智慧旅游沉浸式體驗新空間,是指依托旅游景區、度假區、休閑街區、工業遺產、文博場館、劇院劇場等文化和旅游場所或相關空間,運用增強現實、虛擬現實、人工智能等數字科技并有機融合文化創意等元素,通過文旅融合、虛實結合等方式,對展示內容進行創造性轉化、創新性發展,讓游客深度介入與互動體驗而形成的一種旅游新產品、消費新場景。
附:第一批全國智慧旅游沉浸式體驗新空間培育試點項目名單


